安徽省关于开展2022年度大型科学仪器开放共享评价考核工作的通知
来源:安徽省科学技术厅发布时间:2023-07-18点击次数:215
各有关单位:
为推进全省大型科学仪器向社会开放共享,发挥激励引导作用,切实提高科技资源使用效率,更好地为科技创新和社会发展服务,根据省科技厅、省财政厅、省教育厅《关于印发<安徽省大型科学仪器与设施开放共享管理办法(试行)>、<安徽省大型科学仪器开放共享评价考核实施细则(试行)>的通知》(皖科基础〔2022〕10号)要求,省科技厅、省财政厅、省教育厅决定联合开展2022年度安徽省大型科学仪器开放共享评价考核工作。现将有关事项通知如下:
一、评价考核范围
(一)评价考核对象
部分省属高校及科研院所(以下统称管理单位,名单见附件1)。
(二)评价考核范围
各管理单位拥有的财政资金投入购置的单台套价值在30万元及以上用于科学研究和技术开发活动的科学仪器设备。
(三)评价考核周期
2022年1月1日至2022年12月31日。
二、评价考核内容
重点评价考核管理单位主体责任落实情况,主要包括组织管理情况、运行使用情况、开放共享情况等三个方面。
(一)组织管理情况
1.大型科学仪器购置统筹管理。包括大型科学仪器购置论证机制建设情况,开放共享管理制度建设情况等。
按照《关于开展省属高校院所大型仪器设备共享共用试点工作的通知》(皖财资〔2022〕966号),试点高校院所参与省财政厅国有资产共享共用平台设备接入、实时预约、机时自动统计、物联网传感器研究等工作情况。
2.大型科学仪器开放率。已纳入省大型科学仪器设备共享服务平台开放仪器原值占可以用于共享的仪器的总原值比例。
3.实验技术队伍建设。包括建立专业化的技术服务团队情况,对实验技术人员开放服务成效的考核和激励情况,实验技术人员职位职称晋升和职业发展体系建设情况,组织实验技术人员开展技术和安全培训、仪器功能开发情况等。
4.仪器集约集中管理情况。管理单位利用仪器中心、分析测试中心或在线服务平台等进行集中管理,提供开放共享服务情况等。
(二)运行使用情况
5.仪器运行机时。指大型科学仪器年平均有效工作机时。
6.运行使用成效。包括支撑省级以上科研项目情况以及相关研究成果的产出、水平与贡献等。
7.信息报送和信息公开。省大型科学仪器设备共享服务平台开放共享信息填报的及时性、完整性和准确性。
(三)开放共享情况
8.共享率。指大型科学仪器年平均共享服务机时与年平均有效工作机时的比值;向企业主体开放共享率,指大型科学仪器向企业主体年平均共享服务机时与年平均有效工作机时的比值。
9.对外服务成效。包括对外服务用户情况、服务长三角用户情况、服务总收入及服务企业收入,服务其他单位科研任务情况及相关研究成果的产出、水平与贡献等。
三、评价考核实施
(一)考核流程
评价考核委托安徽省科技成果转化促进中心(省大型科学仪器设备共享服务平台)承担,具体流程为:对管理单位报送的自评报告(附件2)等材料进行形式审查;组织专家对各单位科学仪器开放共享情况进行评审;根据需要组织现场核查;提交省科技厅会议研究,并在省科技厅网站公示结果。
(二)考核结果
考核结果分为优秀、良好、合格和较差四个等级。省科技厅会同省财政厅、省教育厅向社会发布考核结果通报,对于使用效率低、开放效果差、考核结果较差的管理单位,通报并责令其限期整改。评价考核结果作为科学仪器与设施配置和建设的依据。
四、有关要求
1.各管理单位要高度重视、精心组织,确保数据真实可靠。对拒不配合、数据造假的单位,评价考核结果将直接定为“较差”,并记入科研诚信档案。
2.省属高校院所要积极将大型科学仪器向社会开放共享,提高使用效益,2024年开始,对省属高校院所所有单台套价值在30万元以上的大型科学仪器上一年度开放共享情况进行评价考核。
3.管理单位不参加评价考核应有正当理由,由管理单位提出申请,经主管部门审核同意后,报省科技厅备案。
4.请各管理单位根据考核内容开展自评,于2023年9月20日前将自评报告(附件2)电子版通过安徽省大型科学仪器设备共享服务平台(www.ahky.cn)提交,纸质件一式三份报送至省政务中心科技厅窗口(合肥市马鞍山路509号,邮编 230001)。请各管理单位于2023年9月9日前将填报联系人及联系号码发送至ahyqpt@126.com,并加入考核工作QQ群644640486。
五、联系方式
省大型科学仪器设备共享服务平台:0551-65325671;
省政务中心科技厅窗口:0551-62999803;
省科技厅基础研究处:0551-64696835。
附件:
1. 2022年度大型科学仪器开放共享评价考核单位名单


2-1. 2022年度大型科学仪器开放共享评价考核自评报告






左右滑动查看更多
2-2. 评价考核仪器信息填报表


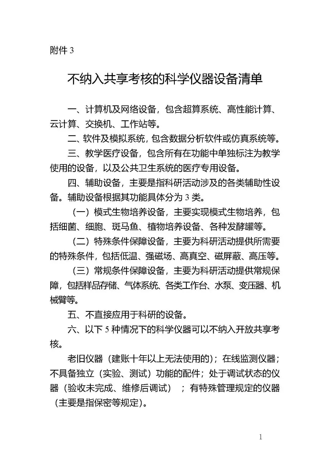
3. 不纳入共享考核的科学仪器设备清单.doc

安徽省科学技术厅
安徽省财政厅
安徽省教育厅
2023年7月4日